2016年1月7日下午,党委在明华楼五楼会议中心举行了服务型党组织建设优秀品牌和特色支部表彰大会,党委书记韩晓玉,副校长陈新斌,党委副书记曹云林、许岳为4个服务型党组织建设优秀品牌、12个服务型党组织建设特色支部颁奖。




2013年以来,我校各级党组织和广大党员坚持党的宗旨,围绕“服务校园、服务社区、服务企业、服务市民”,深入开展基层服务型党组织“总支一品牌、支部一特色”的创建工作,涌现出一批优秀典型。
为了表彰先进,巩固服务型党组织建设活动成果,推动基层服务型党组织建设,充分发挥先进典型在服务群众工作中的引领、示范、带动作用,党委决定对服务型党组织建设的优秀品牌总支和特色支部予以表彰。
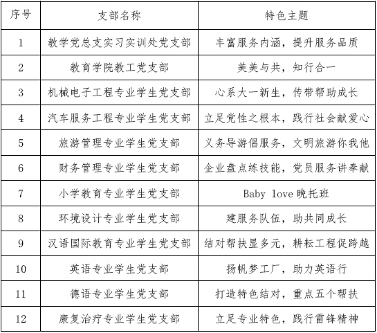
附:基层服务型党组织建设优秀品牌和特色支部获奖名单
服务型党组织建设优秀品牌(4个):

服务型党组织建设特色支部(12个):




